2025刚开年,DeepSeek-R1大模型引发了广泛关注,这款国产AI大模型以较低推理成本实现高效运算,在许多场景上确实能够达到比较不错的水平。不少交通企业闻风而动,开始将其融入所谓的工作流。当然,这其中还有不少交通企业在宣传层面上把接入DeepSeek吹的神乎其神,仿佛是「行业难题」一下子就能解决一样,但事实真的如此吗?
最近,某位身处国外的通通在策划前往澳门的行程时注意到AP1这条公交线路,第一眼看这站牌,确实有点儿没看懂这条线路是怎么走的,于是就想着让AI帮忙看看。结果,正是这张AP1公交线路图,让所有AI大模型陷入混乱——这条从关闸总站发车,途经看台街、劳动节大马路等站点,在停靠澳门机场后继续行程循环回关闸的线路,看似简单的环形箭头与中葡双语站名,却让包括DeepSeek、Gemini、ChatGPT在内的主流大模型频频出错:有的误判澳门机场为终点站,有的无法识别循环路线标识,有的甚至给站名取了“新名字”......

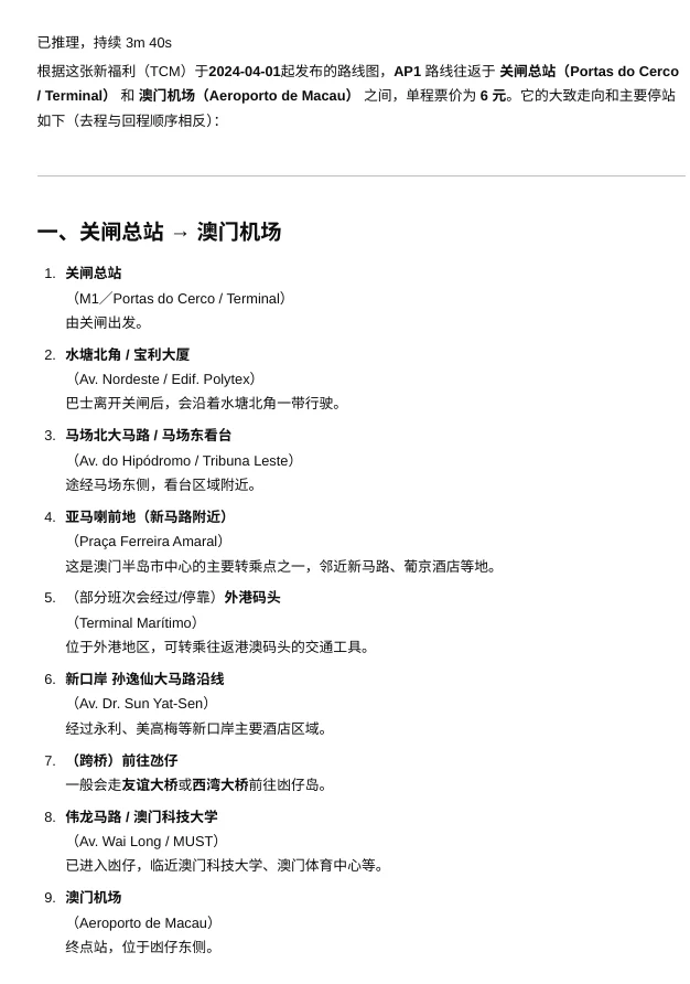
澳门AP1公交站牌(图源:DSAT)
在开始欣赏各大AI的成果之前,通通先来分享一下经过当地朋友介绍,人工核实过的AP1线路图的正确读法。首先要表明的是,该线路为循环线,其次,需要留意一下箭头方向:靠右边的箭头是向下的,然后靠左的箭头是向上的。也就是说,这张AP1公交线路图需从右往左阅读:起点为最上方的「关闸总站」,首站停靠「看台街」,随后沿右侧线路经「中心街」「劳动节大马路」等站点,抵达线路左端的「澳门机场」完成折返(此处并非终点),最终沿左侧站点循环返回关闸。
特别注意图中「循环线」箭头标识,实际运行中「澳门机场」仅为中途停靠站,车辆停靠此站后继续载客返回起点关闸总站,形成闭环路线。
AI是怎么读这个站牌的?
Gemini 2.0 Flash Thinking:线路走向完全倒置

通通首先测试了海外跑分较高的Gemini 2.0 Flash Thinking模型。根据测试结果显示,Gemini 2.0 Flash Thinking模型在解析澳门AP1公交线路时存在两个关键偏差:首先错误地在线路名称中将终点标注为澳门机场(实际首末站为关闸总站),其次将线路走向完全倒置——根据图片显示,车辆从关闸总站发车后首站应为“看台街”,而模型却误判为“海上居”,导致后续站点顺序全盘错位。
ChatGPT o3 mini high:一本正经的“幻想作家”


OpenAI近期推出的ChatGPT o3 mini high在解析澳门AP1公交线路时出现明显偏差:经过3分钟处理后,该模型不仅虚构了“亚马喇前地(新马路附近)”、“孙逸仙大马路”等实际不途经的站点,还错误标注线路会经过西湾大桥(实际仅通行友谊大桥),暴露出对具体地理信息的认知局限。同时,在开头的介绍中,ChatGPT还把“新福利巴士”的英文名称“Transmac”错误关联至澳门另一家公交运营企业——南光澳巴的英文名“TCM”。
Grok-3:把线路走成了“环形迷宫”

在发布会上被誉为“宇宙最强AI”的xAI团队新作Grok-3,虽以10倍于前代的计算能力称霸数学推理、科学及编程领域,却在澳门AP1公交线路解析测试中暴露出令人意外的认知缺陷。该AI大模型不仅误将循环线路的首末站锚定在澳门机场(实际应为关闸),更混淆了双向循环的走向逻辑,甚至在站点排序上将本应处于首段位置的“M222看台街”错置线路末端,展现出与其宣称的超级智能所形成鲜明反差的定位偏差。
Kimi:左右横跳的“迷途旅人”

在解析澳门AP1公交线路时,Kimi虽然准确识别出关闸总站发车后的首站为“看台街”,却随即出现方向逻辑混乱——第二个站点错误跳转到反方向的“海上居”(实际下一站应为“东北大马路/保利达”)。这种站点“反复横跳”的异常现象贯穿全程:例如从澳门机场返程时,本该连续停靠的“氹仔客运码头”与“伟龙/科大医院”被插入重复站点(T345与T373),导致线路走向与实际地理分布产生系统性错位。
Deepseek & 通义:起点和终点正确,但细节依然有问题

DeepSeek在解析澳门AP1公交线路时,虽能准确识别出循环线路的首末站为“关闸总站”,却出现方向逻辑倒置——将车辆行驶箭头标注为从左往右的方向(实际应从右往左)。更为严重的是,该模型在站点完整性上存在明显缺失:不仅完全遗漏“海上居”、“中心街”等关键中途站,甚至在返程路径中将“劳动节大马路/广华”等站点错误归类为“返回途经站点”。
不仅如此,DeepSeek还在生成的回答中错误的使用了了“途径”一词。“途径”为名词性表述,特指达成目的的路径或方法;而“途经”是动词短语,专指行程中经过特定地点的动作过程。在上述的语境中,正确的用法是使用“途经”来表示经过这个站点,而不是使用静态路径名词“途径”。当然,这样的错误,在交通行业中的不少宣传稿件里都存在。


通义千问QVQ72B在解析澳门AP1线路时展现出独特的“自述式思考”模式:其长达800余字的内部推演过程充斥着“首先我需要弄清楚”和“这个价格应该可以接受”等拟人化表述,且部分内容呈现明显直译痕迹(如将外港码头英文名Terminal Marítimo直译为“客运码头”)。尽管最终以\boxed{}格式输出了简洁结论,但仍沿袭了其他模型的共性缺陷——将从右往左的箭头误判为从左往右。更关键的是,该模型在长达25行的“思考记录”中反复提及“海上居”站点,却在最终答案里将其完全剔除,导致关键信息链断裂。
总结
简单总结一下,通通这次所测试的所有AI大模型均错误认知了AP1公交线路的行驶方向(将实际从右往左的方向显示为从左往右),部分AI大模型误判澳门机场为终点站,且无法正确处理返程时的重复停靠站点。更严重的是,有一些AI平台通过自己的过度推理生成了许多原本不存在的站点。

当然,在这里需要特别指出的是,澳门公交站牌上的环形箭头设计本身存在认知门槛,再加上澳门街道两侧的公交站名几乎都不一样,许多游客(包括通通)首次来澳门旅游时可能就会因为在短时间内看不懂公交站牌而乘错方向,对于AI来说,或许第一次看这种站牌,也会有点懵逼。
AI大模型在多个维度上的确显著改善了我们的日常生活。然而,令人意想不到的是,一个看似简单的「看站牌」任务,竟致使主流 AI 模型纷纷“马失前蹄”。此类错误非但不能为出行带来便利,反而可能引发导航方面的灾难。故而,在当前的AI大模型生态下,人工核实以及一些针对特定场景的定制化优化仍然是必不可少的。在交通场景中接入AI并非仅仅是简单地接入本地部署的大模型,也并非如想象中那般神奇,能够轻易解决行业难题。关于AI在交通场景中的更多正确运用方式,仍需进一步深入探索。